![]()
北京普法
狗是人类忠实的伙伴,
也是现在最常见的宠物之一,
但日常生活中
违规饲养犬只伤人的事件时有发生,
给被侵权人造成身体伤害和精神痛苦。
日前,
北京市通州区人民法院审理了
这样一起侵权案件,
10岁男孩小李被4只狗追咬并受伤,
法院经审理后
支持了
小李包含医疗费、精神损害抚慰金等
全部损失的诉求。
目前案件已生效。
遛狗不拴绳致小孩被追咬受伤
主人拒绝赔偿
家住在北京市通州区某小区的十岁男孩小李前往楼下垃圾桶处扔垃圾,恰巧遇到七十岁的刘大爷在遛四只狗,遛狗时未拴绳且未办理犬证。事发时的监控视频显示,四只狗多次靠近途经小李,小李惊慌失措之下曾两次躲向刘大爷处意欲求救,但刘大爷未能及时制止犬只,小李在跑向远处躲闪的过程中,被一只品种为“恶霸犬”的犬只追逐并咬伤。
事发后,小李被家长送往医院治疗,经诊断为,“右大腿动物咬伤或造成损伤三级暴露”,后续定期接种狂犬疫苗。后小李因被咬伤后持续出现遇犬惊恐、夜间睡眠欠佳、白天注意力不集中等症状,经中医诊断为“心虚胆怯证”,并伴随“应激反应”,需要进行心理个训治疗。目前,小李仍在心理治疗恢复过程中。
庭审时,小李的母亲称其与刘大爷原系同村村民,现仍为邻里,事发后其本想私下和平解决此事,但刘大爷不仅在事发时面对孩子的求救无动于衷,在事发后亦态度恶劣。刘大爷之子在首次陪同小李就诊时就中途离开,后续治疗过程从未陪同、从未看望小李且拒绝支付后续医疗费用,己方迫于无奈报警,报警后公安局对刘大爷进行了行政处罚,刘大爷仍拒绝合理赔偿,因此无奈诉至法院。
小李母亲要求刘大爷公开赔礼道歉,并赔偿医疗费、误工费、交通费、财产损失、精神损害抚慰金、心理治疗费共计一万余元。
刘大爷认可自家饲养的犬只将小李咬伤,但称犬只此前从未咬过人,不拴绳也不存在安全隐患。此外,刘大爷年龄大反应不灵敏,不清楚事发时小李是否求救,不知道遛狗需拴绳,况且小李报警导致自己已经被行政罚款2500元,还使犬只在收容期间感染了细小病,自己给犬只看病就花费了近万元,并称小李所主张的心理治疗完全没有必要,因此对部分赔偿内容不予认可。
法院判决狗主人担责
道歉并赔偿
通州法院认为,违反管理规定,未对动物采取安全措施造成他人损害的,动物饲养人或者管理人应当承担侵权责任。侵害他人造成人身损害的,应当赔偿医疗费、护理费、交通费、营养费、住院伙食补助费等为治疗和康复支出的合理费用,以及因误工减少的收入。
根据查明的事实,刘大爷外出遛犬时未对犬只采取拴绳等安全措施导致犬只将小李咬伤,其作为动物饲养人应对小李的合理损失承担赔偿责任。对于小李主张的医疗费、误工费、交通费、心理治疗费、财产损失共计5000余元,法院均予以支持。
关于小李要求刘大爷当面赔礼道歉的诉讼请求,法院认为,根据事情的发生经过及后续处理过程,刘大爷在事发时遛狗未拴绳系事件发生的主要原因,其在小李被犬只追赶时存在未及时制止犬只的不当之处,事发后直至庭审时其亦态度消极,迄今为止从未看望过小李,其言行确实给小李造成了伤害,理应赔礼道歉,故对小李要求刘大爷当面赔礼道歉的诉讼请求,法院予以支持。
关于小李主张的精神损害抚慰金,法院认为因小李年幼、心智尚未成熟,结合就诊记录可见其确因被犬只咬伤遭受严重的精神损害和心理痛苦,小李主张的精神损害抚慰金6000元尚属合理范畴,法院予以支持。对于后续的心理治疗费,小李可待实际发生后再行向刘大爷主张。
法官:
饲养动物应守法,尊重社会公德
针对屡屡发生的狗咬人事件,通州法院法官就以下几个问题展开进一步解读。
第一,犬只的饲养人应当遵守哪些法律法规?
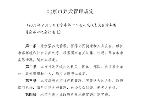
《中华人民共和国民法典》侵权责任编第1245条至第1251条对饲养动物损害责任进行了规定,对各种情形下的饲养动物致人损害民事法律责任的承担问题进行了明确。民法典要求饲养动物应当遵守法律法规,尊重社会公德,不得妨碍他人生活,同时,如果违反管理规定,未对动物采取安全措施造成他人损害的,动物饲养人或者管理人应当承担侵权责任。此外,养犬应当遵守地方相关行政法规的要求。以北京市为例,《北京市养犬管理规定》《北京市养犬登记和年检管理办法》《北京市养犬防疫管理办法》等对养犬的各方面均作出了严格规定。
例如,《北京市养犬管理规定》规定个人养犬,应当具备以下条件:有合法的身份证明,有完全民事行为能力,有固定住所并独户居住,住所在禁止养犬的区域之外,不得饲养禁止饲养的烈性犬、大型犬等。同时,饲养人应当依法至公安机关登记并办理养犬登记证、定期对犬注射疫苗进行相关免疫、定期年检等。养犬过程中饲养人亦应当遵守相关规定,不得进入禁止进入的场所,携犬出户时应当束犬链,为犬戴嘴套,由成年人牵引并避让老人孕妇孩童等,及时清理排泄物,避免犬的噪声干扰他人生活等。如违反相关规定,饲养人将面临相应的行政处罚。
第二,违规饲养犬只伤人应当承担哪些民事法律责任?
《中华人民共和国民法典》规定,违反管理规定,未对动物采取安全措施造成他人损害的,动物饲养人或者管理人应当承担侵权责任。但是,能够证明损害是因被侵权人故意造成的,可以减轻责任。侵害他人造成人身损害的,应当赔偿医疗费、护理费、交通费、营养费、住院伙食补助费等为治疗和康复支出的合理费用,以及因误工减少的收入。侵害自然人人身权益造成严重精神损害的,被侵权人有权请求精神损害赔偿。
第三,这个案件对我们有什么警示意义?
犬是人类的好朋友,犬只伤人绝非人愿。但日常生活中违规饲养犬只伤人的事件时有发生,给被侵权人造成严重的身体伤害和精神痛苦。本案就是因为饲养人违规养犬导致未成年人被咬伤的典型案例。
通州法院提醒大家,饲养人应当依法依规文明养犬,遵守法律法规规定,尊重社会公德。一旦发生动物伤人事件,饲养人应积极处理,绝不能消极怠办,不仅应及时对受害者实施救助,还应积极对其损失进行赔偿。
俗话说,一朝被蛇咬,十年怕井绳。对于被犬只咬伤的当事人来讲,尤其是老人、孕妇、孩童等,家庭成员除对其提供良好的身体照料外,应关注其是否存在心理创伤。
男童被咬伤, 狗未牵绳致, 狗未牵绳, 法院判了, 男童被咬

