导读:百亿浙商大佬郑永刚去世后,其子郑驹通过选举成为董事长。浙商遗孀发声“还轮不到你,我应成为公司实控人”。对此,公司回应:本次选举结果合法有效。
中国基金报 泰勒
A股又有“豪门宫斗”。
400亿杉杉股份实控人、浙商大佬郑永刚去世后,谁来继承家产跟管理公司?是跟原配生的大儿子?还是继母?被摆上了台面。
2月12日,杉杉控股有限公司对外发布讣告:杉杉企业创始人、杉杉控股董事局主席郑永刚因突发心脏疾病救治无效,于2023年2月10日与世长辞,享年65岁。
作为资本市场的老兵,生于1958年的郑永刚祖籍浙江宁波,精力充沛,长期活跃于台前幕后。郑永刚最早也是从一名货车司机做起,历经34年风雨,从服装、锂电,再到偏光片产业,缔造出中国人耳熟能详的杉杉集团。
杉杉系这“商业帝国”未来的接班人会是谁?
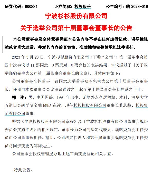
3月23日,宁波杉杉股份有限公司第十届董事会第四十次会议以 11 票同意,0 票反对,0 票弃权的表决结果,审议通过了《关于选举郑驹先生为公司第十届董事会董事长的议案》。这意味着郑永刚之子郑驹,正式接棒掌舵这个市值近400亿的新能源企业。
郑驹生于1991年,现年32岁。从高中起,郑驹就被其父郑永刚送去英国留学,目前在清华大学五道口金融学院攻读金融EMBA,现任杉杉控股有限公司董事长兼总裁、杉杉集团有限公司董事。
不过随后,市场传出另一个声音。据国际金融报报道,有知情人士向透露,在郑驹当选董事长那天,郑永刚遗孀周婷出现在现场,并指称该次股东大会是违规和错误的。她向到场股东表示,基于继承关系,她应当成为杉杉股份的实际控制人。据了解,周婷曾是一名电视台主持人,与郑永刚婚后育有3名子女。
而郑驹,是郑永刚与前妻所生,据报道,早在2018年,郑永刚接受浙商杂志采访时就曾明确表示,正在培养儿子接班。
“我正在培养儿子接班。我在员工大会上公开讲,公司肯定是要儿子接班的。”郑永刚2018年在接受浙商杂志采访时表示。
郑永刚病逝后,在《郑永刚先生治丧委员会名单》中,郑驹为主任委员。郑驹从小在上海长大,作为商界巨鳄之子,被告知只获得父亲义务保证基本生活。高三时,郑永刚送他去英国留学,不买车不买房,平时出行都乘地铁。
在《2022胡润全球富豪榜》中,郑永刚以125亿元人民币的身家位列第1864位。
25日,杉杉股份回应了此事。据浙商杂志报道,杉杉股份回应称:本次选举结果合法有效。

