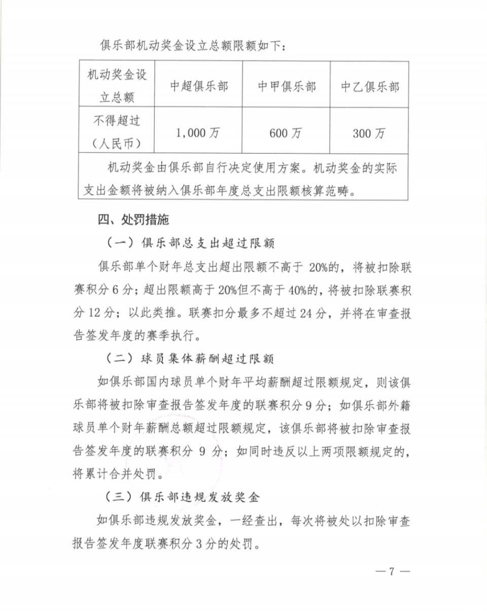
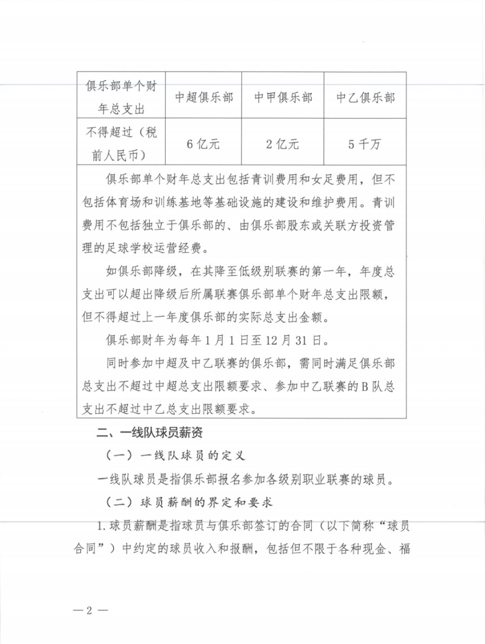
据足球报报道,12月3日下午,中足联发布《中国足球职业联赛俱乐部财务约定指标》,对职业俱乐部一线队球员薪资做出了详细规定:
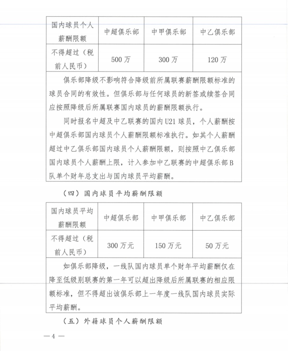
中超俱乐部国内球员个人薪酬不得超过500万元(税前),中甲国内球员个人薪酬不得超过300万元(税前),中乙国内球员个人薪酬不得超过120万。
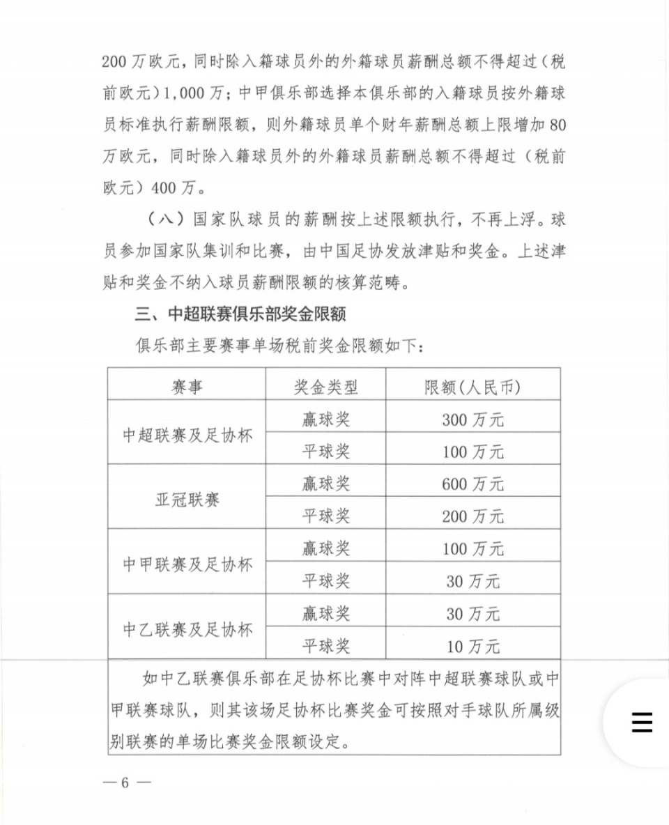
中超俱乐部外援个人薪酬不得超过300万欧元(税前),中甲俱乐部外援个人薪酬不得超过150万欧元(税前)。
中超俱乐部外援薪酬总额不得超过1000万欧元(税前),中甲俱乐部外援薪酬总额不得超过400万欧元(税前)。中超俱乐部国内球员平均薪酬限额不得超过500万元(税前),中甲国内球员平均薪酬限额不得超过300万元(税前),中乙国内球员平均薪酬限额不得超过50万元(税前)。
至于入籍球员,各俱乐部可自行选择本俱乐部的入籍球员按照国内球员或外籍球员标准执行相应的薪酬限额(包括球员个人薪酬限额、国内球员平均薪酬限额或外籍球员薪酬总额),并在中足联或中足联授权机构备案,如中超俱乐部选择本俱乐部的入籍球员按外籍球员标准执行薪酬限额,则外籍球员单个财年薪酬总额上限增加200万欧元,同时除入籍球员外的外籍球员薪酬总额不得超过(税前欧元)1.000万:中甲俱乐部选择本俱乐部的入籍球员按外籍球员标准执行薪酬限额,则外籍球员单个财年薪酬总额上限增加80万欧元,同时除入籍球员外的外籍球员薪酬总额不得超过(税前欧元)400万。
编辑:凌山
审核:十月
【来源:北京日报、足球报、中国足球职业联赛联合会官网】
声明:此文版权归原作者所有,若有来源错误或者侵犯您的合法权益,您可通过邮箱与我们取得联系,我们将及时进行处理。邮箱地址:[email protected]

