11月14日上午,胖东来创始人于东来在个人社交平台发文,总结提倡结婚零彩礼1年以来的成果。
于东来写道:弘扬良好的风俗文化、不要彩礼、不大办酒席、不让父母买房买车、让家人避免不必要的经济负担和精神压力!相处更加轻松亲密和睦!胖东来一年时间以来有一百多对结婚新人落实的越来越好!特别优秀的公司制定政策给予奖励!相信好的生活方式会让更多人们更加轻松美好的生活!
据此前报道,2024年11月20日,胖东来集团创始人于东来“不许员工结婚要彩礼或付彩礼”等言论引发网友热议。
21日,胖东来集团官方客服回应记者,主要是倡导让爱情回归纯粹,目前只是初步构想,并不代表最终呈现的形式。
22日,通过采访近十名已婚、未婚的胖东来男、女员工,记者发现多数人对上述言论表示理解或支持,并讲述胖东来对“移风易俗”早有相关倡导。
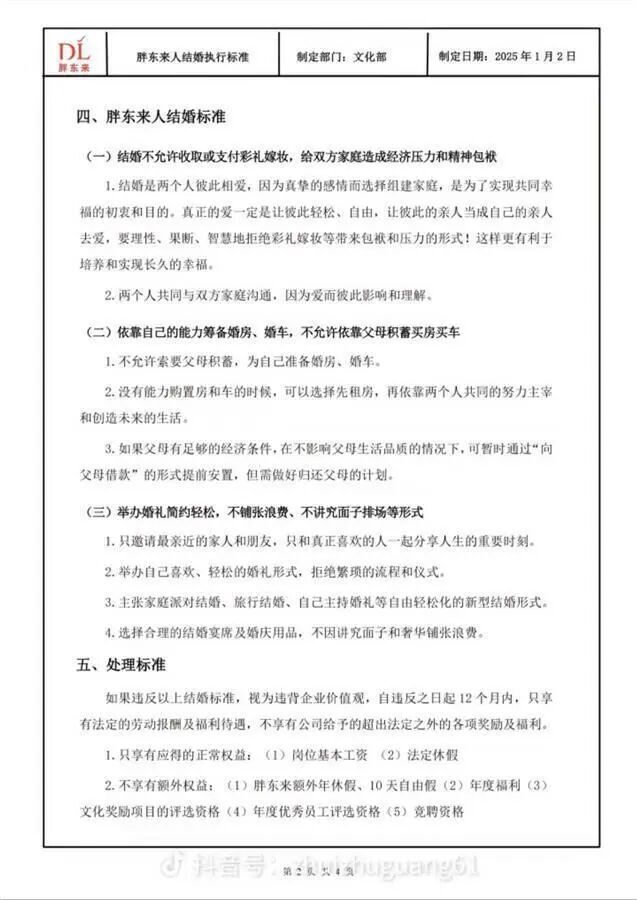
2025年1月3日,胖东来公布员工结婚执行标准。
文件中提到,胖东来员工结婚不允许收取或支付彩礼嫁妆,给双方家庭造成经济压力和精神包袱。不允许依靠父母积蓄买房买车,如果父母有足够的经济条件,在不影响父母生活品质的情况下,可暂时通过“向父母借款”的形式提前安置,但需做好归还父母的计划。
胖东来在文件中称,如果违反公司制定的结婚标准,视为违背企业价值观,自违反之日起12个月内,只享有法定的劳动报酬及福利待遇,不享有公司给予的超出法定之外的各项奖励及福利。
随后,于东来的言论引发网友广泛讨论。
2025年1月3日,于东来在个人社交平台公布《胖东来人结婚执行标准》,对胖东来正式员工结婚时涉及彩礼、嫁妆、房车、酒席等事项的标准进行规定。
据此前报道,2024年胖东来集团整体销售近170亿元、利润超8亿元、员工平均月收入九千多元。
2025年6月11日,胖东来创始人于东来在个人抖音账号宣布:“2025年胖东来净利润估计15亿元左右,8000多名员工税后平均月收入可达9000元,管理层和技术人员平均每人分配70万元。”
————————————来 源:极目新闻
编 辑:刘 萍
校 对:王根生值班主任:钟玉芹审 核:施一楠

