![]()
(公益广告)
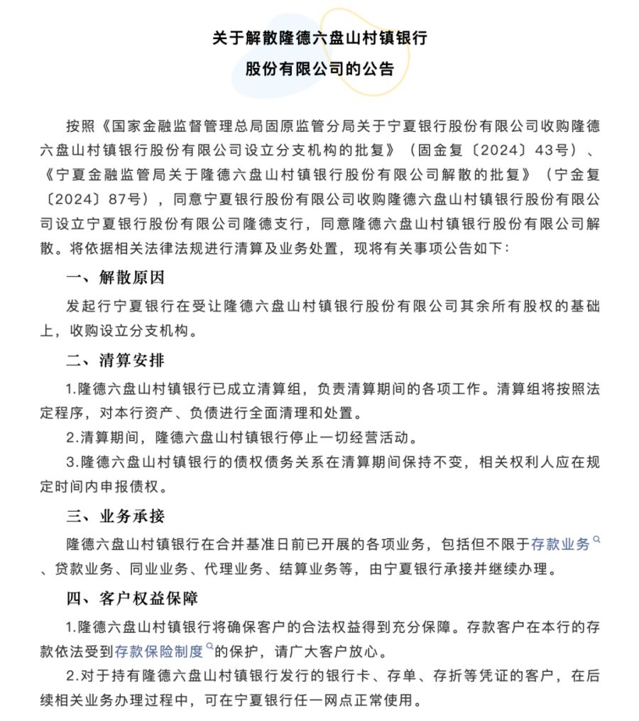
11月22日,金融监管总局官网发布的行政许可信息显示,因被宁夏银行收购,隆德六盘山村镇银行于日前获批解散。
正式获批解散
批复文件显示,11月20日,宁夏金融监管局同意解散隆德六盘山村镇银行。
宁夏金融监管局要求隆德六盘山村镇银行严格按照有关法律法规要求办理解散相关事宜;接到批复文件后,立即停止一切经营活动,于15个工作日内向固原金融监管分局缴回许可证,并按照有关法律法规要求办理相关手续。
今年10月25日,固原金融监管分局同意宁夏银行收购隆德六盘山村镇银行并设立分支机构。
11月21日,隆德六盘山村镇银行清算组发布公告称,隆德六盘山村镇银行在合并基准日前已开展的各项业务,包括但不限于存款业务、贷款业务、同业业务、代理业务、结算业务等,由宁夏银行承接并继续办理。同时,该行将确保客户的合法权益得到充分保障。
资料显示,隆德六盘山村镇银行由宁夏银行发起设立并控股,注册资本为4400万元,于2011年7月挂牌营业。
宁夏银行前身是银川市商业银行,成立于1998年10月,是由宁夏回族自治区、银川市两级财政及企业、个人共同入股组建的一家股份制商业银行,2007年12月28日,正式更名为宁夏银行。截至2023年末,宁夏银行资产总额为2033亿元。
河北两家村镇银行获批解散
因被邢台银行收购,清河金农村镇银行、沙河襄通村镇银行均于日前获批解散。
批复文件显示,鉴于邢台银行收购清河金农村镇银行、沙河襄通村镇银行,河北金融监管局于11月15日同意这两家村镇银行因被收购而解散。两家银行的全部业务、财产、债权、债务,以及其他各项权利义务由邢台银行承继。
河北金融监管局要求两家银行在接到批复文件后,立即停止一切经营活动,于15个工作日内向邢台金融监管分局缴回许可证,并按照有关法律法规要求办理相关手续。
今年10月18日,监管同意邢台银行收购清河金农村镇银行、沙河襄通村镇银行并设立分支机构。
资料显示,邢台银行成立于2007年9月,注册资本为24.3亿元。该行是邢台市政府为第一股东的区域性股份制商业银行。其作为主发起行成立了3家村镇银行,除前述被收购的两家外,还有迁安襄隆村镇银行。
截至2024年6月末,邢台银行合并口径下资产总额为1700.9亿元,归属于母公司所有者的净利润为5.88亿元。
中小银行改革化险持续推进
今年以来,在监管政策指导下,中小银行改革化险工作持续推进。
企业预警通数据显示,截至今年9月下旬,年内进行合并或改制的中小银行已超过260家,其中农信社有117家,村镇银行有83家。
今年10月,金融监管总局农村中小银行监管司司长李明肖公开撰文指出,必须与时俱进完善农村中小银行改革思路和举措,推动构建与乡村振兴更适配的农村金融组织体系,提升服务实体经济能力。
李明肖强调,在推进改革工作中,需要特别关注各地经济发展水平、金融需求特点、农村中小银行经营状况存在的显著差异,按照“一省一策、一行一策”原则推进改革,不搞“一刀切”“齐步走”。
新闻荐读
太突然!瞬间大涨!暴增超90%!
◆来源:中国基金报
◆编辑:黄珊
◆二审:李安然
◆三审:黄帆
点亮和
持续关注!

