上海人对生活品质的要求在逐年提高,也因此,近年来魔都的高品质住宅受到热捧,闵行区七宝镇顾戴路2000弄皇都花园92号楼的业主,就花了大价钱在房价动辄上千万的小区里,买了“C位”的高端品质房。
闵行区七宝镇顾戴路2000弄皇都花园92号楼
那么贵的房子住起来就一定舒服吗,现实却让居民大失所望。
小区业主通过“新闻坊同心服务平台”反映称,房子是2020年8月份交付的,从今年4月份开始,楼栋内开始弥漫恶臭。甚至有业主表示,臭味要靠点香熏才能“压住”。
经过业主们多方探查,才搞清楚臭味的来源:在B1层与1层之间的夹层密闭空间内,有污水渗漏后导致的积水。
业主 田先生:
今年4月的时候,我们业主在楼里闻到一股恶臭,给的解释是可能是夹层里面密闭空间里面产生漏水了。一直拖到七月,因为夏天温度越来越高,恶臭真的很难忍受,要靠点熏香来压住臭气。我们把问题向12345进行反馈,问题转到了闵行区房管局的物业热线,给我们的回复说这个问题应该是开发商来处理。
坊记了解到,92号楼每层有3个户型,其中,一楼的01室和03有地下室,02室的负一层则是仓库与配电室,从仓库借助梯子可以到达夹层处。
工作人员爬进夹层里面的密闭空间
坊记在夹层处看到的场景,令人瞠目结舌。
夹层临时排水沟内积满黑水
在高度约1.5米左右的夹层空间里,生活下水管道封闭在此,两排临时排水沟内积满了黑水。
工作人员查看夹层情况
坊记用电筒照亮后仔细一看,发现黑水沟内,竟然有上万只蛆在蠕动。
上万只蛆虫蠕动
还有些许粪便散发着强烈的恶臭。
夹层内还有些许粪便
为何夹层内会有裸露的排水沟?
原来,在今年4月的时候,封闭在承重墙体内的排水管道发生漏水情况,最初,开发商派维修人员在夹层的墙上开孔,挖了临时的导水槽,让从水管中漏出的水先流到水槽里。
楼道夹层内情况
当时,业主们被告知具体的维修方案还要再研究才能敲定。
业主 田先生:
施工方出的方案里说,要对夹层承重墙体进行开洞,说有一定的风险,可能影响结构,导致一楼会塌陷。后来这个问题就一直搁置了。
业主们又等了数月,虽然中间出台了两套维修方案,但截止目前,业主们依然等了"一场空"。
业主 田先生:
拖到10月份的时候,我们再次跟12345反馈,在各方的压力下,施工方又出了一个方案,说要从一楼业主室内夹层的正上方把地面凿开,施工期要二三十天。这户业主家里有老人生病,还有两个小孩,根本不具备施工的条件。同时,业主也担心他家的结构安全受到影响。况且各方也只是说要施工,没提过要怎么安置人家。
七个月过去了,维修依然没有进展,楼里的"臭水沟"长期存在会不会产生安全隐患?业主们希望开发商能尽快落实维修。
业主 田先生:
我们最大的诉求就是希望有相关职能部门出面,督促开发商落实维修方案,成天这样流水的话,我们也担心水浸泡承重结构,会不会影响结构的安全。
为何七个多月维修方案还未敲定?问题究竟卡在了哪里?
坊记通过属地政府,联系到了开发商友富(上海)有限公司,但是对方没有到现场并拒绝接受采访。
夹层维修没有进展
坊记又向属地居委了解情况,对方证实了业主的说法,维修方案迟迟没有落实。
陆春华 皇都花园居民区党总支书记:
当时开发商说侧面开挖存在上面阳台的顶面支撑点不足的问题,第二个方案因为要从业主家进去施工,会对业主的正常生活造成一定的影响,对业主的补偿一直没有一个正面的答复。
在这几个月期间,业主们对维修方案存在不少质疑。
为何想要维修管道漏水会如此困难?在建造时,管道没有预留检修口吗?为何要从业主家中开挖?
夹层管道漏水
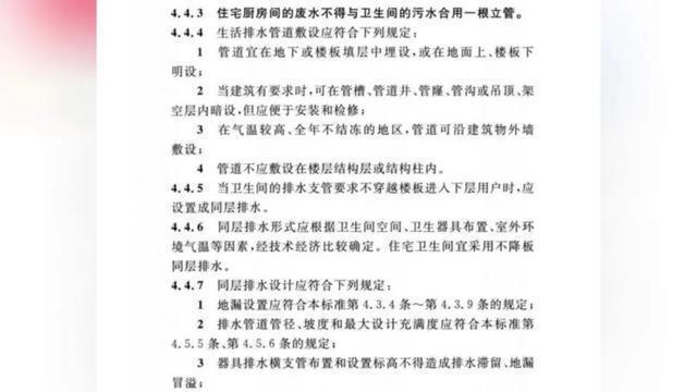
对此,业主们查询了中华人民共和国国家标准《建筑给水排水设计标准》,了解到排水管道可在管槽 、管道井吊顶、架空层内暗设,但应便于安装和检修。
《建筑给水排水设计标准》部分内容截图
坊记也请了建筑专家到现场查看,专家也认可了业主们的质疑。
管怀圣 海房地产专修学院教师、房屋质量检验师:
按照排污管道设计规范规定,应该是有检查口、检修口。但现场没有检修口,从设计上来说还是有缺陷的。既然里面排管道的话,应该是有支撑点,便于随时随地打开维修。
对于需要从业主家中开挖的维修方案,专家也给出了把损失降到最低的建议。
管怀圣 海房地产专修学院教师、房屋质量检验师:
不一定要到1楼室内开挖,可以从侧边打开后做临时支撑,把管道修好以后再进行恢复,还是能做的。
坊记进一步联系了属地七宝镇,对方表示将请更专业的力量推动问题的解决,预计半个月内敲定出最终方案进行维修。
邵文海 七宝镇房管所负责人:
他们目前研判的结果,认为这个方案对相邻业主有影响。我们还要请更专业的施工单位对现场进行一个评估,如果确实不影响相邻业主生活的情况下,我们还是要求开发企业和施工单位推动维修项目。接下来,我们会继续和开发商交涉,请他们抓紧落实维修,用最优的方案,半个月之内解决问题。
小坊也希望皇都花园92号楼的业主们能尽快拥有一套真·高品质住宅。
看看新闻记者: 臧倩
来源:看看新闻Knews 编辑:丁丰林
花1000多万买房, 花费一千多万, 楼里恶臭阵阵, 花一千多万

