导读:3月18日,一网友爆料称,重庆某大学男生在校园群内与其他男生对一女生进行含有侮辱、色情意味的讨论,并对该女生进行了偷拍。目前该学校正在调查此事。
3月18日,一位网友在微博爆料,重庆某大学男生因同教室上课女生的穿着打扮较为成熟,随后在校园群内与其他男生进行含有侮辱、色情意味的讨论,甚至对该女生进行了偷拍。
该微博发出后,迅速引发网友广泛关注。不少网友评论多位参与讨论的男生“不尊重女性”“学历和素质不对等”“先学会做人,再学会读书”。
女同学穿着打扮较成熟
男生与他人进行不当讨论并偷拍照片
名为“阿洛喜欢打游戏”的网友发表博文称,重庆某大学学生贺某(男)在上课期间,因目睹同教室女生穿着打扮比较成熟,就把这事“分享”在校友公共群聊中,并与群内多名男性同学一起对当事女生进行不当讨论。
贺某在群聊中说,“教室里那几个女的怎么那么(成熟)”“穿的凹凸有致”……同群聊天的多位男生立即附和,纷纷要求贺某拍照“留证”。
由于贺某当时所在座位距离该女生较远,并没有拍到照片。在“无图无证据”的情况下,群聊中其他男生又多次催促贺某拍照,甚至有男生“出主意”,以“拍黑板上的题目”为掩饰,偷拍女生。
贺某在课堂上偷拍当事女生的聊天截图
随后,群聊愈发不堪。不乏“拍了你就是兄弟们的英雄”“她穿成这个样子不就是给看的吗”“直接带回梅三给兄弟们围观”“敲晕了拖回来”等暴力性和侮辱性的言论。
尤其是贺某把教室外偷拍到的女生照片分享到公共群后,有男生甚至提议开“群直播”。
涉事男生发表的关于偷拍女生的聊天截图
上述言论和行为被曝光到网络后,引发网友们愤怒。有网友把贺某等人的实名信息曝光到网上,更多贺某与群内男生的聊天截图也被公开出来。
校方:关注到并着手调查处理该事件
贺某和其他男生的不当言行在网络发酵后,疑似该大学辅导员对事件处置情况的截图,也流传出来。
据截图显示,贺某已在群聊中进行公开书面检讨,也在辅导员监督下向当事女生道歉。贺某所在学院也将按照学校及学院规定对其进行处罚,其他发表了不当言论的学生也会受到相应处理。
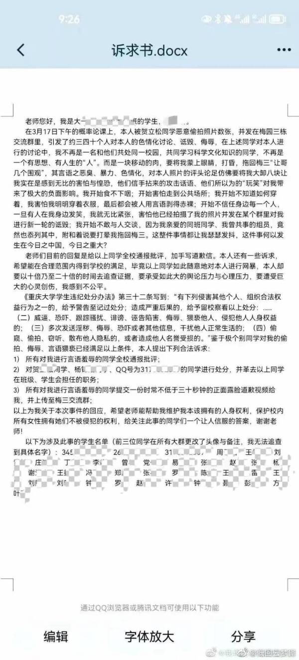
同时,爆料网友“阿洛喜欢打游戏”发布了当事女生的诉求书。诉求书显示,事情发生在3月17日下午的概率论课上,该女生愤怒地写道:“我不再是一名和他们共处同一校园,共同学习科学文化知识的同学,不再是一个有思想、有人生的‘人’……”
被偷拍的女生诉求书截图
当事女生还把涉事学生名单进行了罗列,她希望根据学校的违纪处分办法,对所有涉及言语侮辱的同学进行全校通报批评,并要求录制不少于三十秒的道歉视频。
18日下午3点半左右,“阿洛喜欢打游戏”称学校已经开始重视这件事,会尽快处理。随后把此前发布的微博进行了删除。
校方开始调查处理此事,爆料网友删除微博
封面新闻从该大学相关工作人员处了解到,目前学校已经注意到此事,正在着手调查。
同类事件频发
苏州大学一男生造女同学“黄谣”
重庆某大学的情况其实并不是孤例,同样出现在微博热搜榜上的另一高校——苏州大学,也是因为校内男生恶意利用女同学照片造“黄谣”引发了关注。
网络上出现苏州大学一位男生恶意P图侮辱女性的帖子,当事女生历时6个月,最终找到了“黄谣”的源头——其高中同学兼好友的赵某。
苏州大学学生恶意P图侮辱女同学事件截图(部分)
据悉,赵某现是苏州大学2019级商学院学生,对当事女生发布在朋友圈的照片进行盗用并PS后,发布到某网站并造“黄谣”。同样被造黄谣的,还有赵某其他几名女性同学、朋友。
“黄谣”被揭穿后,赵某并未就他的行为向受害女生表达出任何歉意。
随后,当事女生向警方报案,苏州大学在关注到舆论后,也第一时间启动调查程序,并表示将根据调查情况依法依规严肃处理涉事人员。
苏州大学回应该校男生恶意P图侮辱女性事件
来源:封面新闻

