导读:近日,女子称自己入职蔚来的第一个月,被男同事试图强奸。目前,该男同事已因强奸罪入狱。3月13日,女子发视频表示,蔚来仍然没有道歉和承诺整改。
![]()
鞭牛士 3月14日消息,据媒体报道,近日,女子称自己入职蔚来的第一个月,被男同事试图强奸。目前,该男同事已因强奸罪入狱。
3月13日,女子发视频表示,距离自己上次回应已经过去一周了,还是没有等到蔚来对公众的道歉和承诺整改的态度,也许永远也等不到。也希望更多公司能重视起职场性骚扰的问题,提供一个更加安全公平的工作环境。
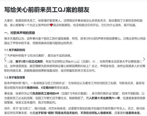
“蔚来前员工爆料遭性侵未遂”一事持续引发关注。3月5日凌晨3点3分,蔚来汽车事件中的当事人再次发帖《致关心前蔚来员工QJ案的朋友》做出回应,并配文称由于原帖被删,且无法发出新笔记,所以又新开了号,也坚称没有联络媒体炒作。
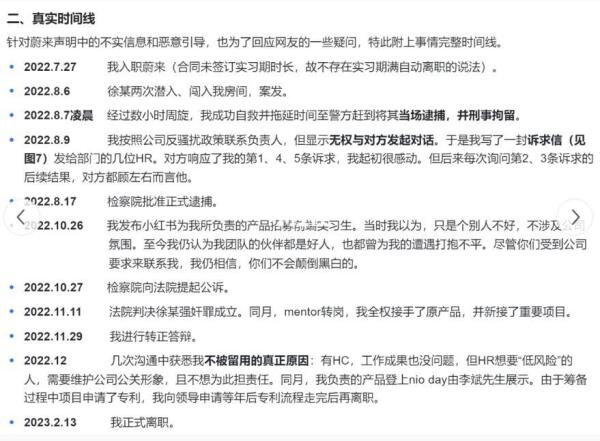
该帖中,当事人针对蔚来3.4声明的质疑、事件的真实时间线、对蔚来的诉求、对部分网友质疑的Q&A等等问题作出回应。其中,针对蔚来的声明倍感心寒,并提出质疑,离职时间不符合,实际上当事人在2月13日正式离职,所以质疑蔚来将纠纷转移至此处。
针对案发的背景提出质疑,蔚来似乎有意将纠纷转移至情感纠纷、X交易纠纷,试图掩盖事实,实际上当事人符合职场规则,白天赴约,并且案发时徐某有女友。
该当事人表示,其诉求从不包括网络流传的诸如继续留任、索要赔偿等,最终的诉求是希望蔚来承认以往职场性骚扰事件中存在疏忽和不正当处理的情况,并为此真诚道歉;大力整改职场风气,完善公司反骚扰政策。
3月3日晚,有蔚来前女员工在某社交平台爆料,其在入职蔚来汽车一个月时,有男同事试图对其强奸。当事人随后报警,目前该同事已经入狱。此后,公司负责人告知不会留用受害员工。
对此,蔚来官方发布情况说明称,蔚来在3月3日晚第一时间成立了调查小组,对相关事件已经开始进行全面调查。
目前已经了解到的事实是:根据当事人的举报,2022年8月6日周六,一名徐姓实习员工约其外出后,试图对其实施强奸。当事人报警后,徐某被刑拘。2022年,8月18日,徐某被批捕;8月19日,公司与徐某解除实习关系。
当事人于今年2月28日离职。当事人昨晚发帖称未获公司留用,且因上述事件受到歧视。调查小组正在对其实习留用流程进行调查,尤其是在这个过程中是否受到了不公正对待。

