广西发生重大案件 男子持刀潜逃

查看 41|回复 1
作者:潇湘晨报   
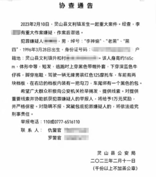
导读:近日,一则“协查通告”在网上传播,通告显示,广西灵山县文利镇发生一起重大案件,经查李某某有重大作案嫌疑,作案后潜逃。骑的摩托车上有一把勾刀。



事情详述

近日,一则“协查通告”在网上传播,通告显示,广西灵山县文利镇发生一起重大案件,经查李某某有重大作案嫌疑,作案后潜逃。骑的摩托车上有一把勾刀。

2月13日,潇湘晨报(报料微信:xxcbbaoliao)记者联系上通告中的联系民警,该民警告诉记者,他们还在抓捕中,具体细节不方便透露。当地村民表示,他们有看到相关通告,“好像是杀了一个人,他靠做农活为生,平时做人挺差的,但最近好一些。”村民表示。



文利镇地处灵山县境西南端,东与浦北县大城镇隔江相望,南与合浦县石湾镇相邻,北与武利镇相连,西与伯劳镇接壤,是个典型的农业镇。

通告显示,2月10日,灵山县文利镇发生一起重大案件。经查,李某某有重大作案嫌疑,作案后潜逃。

该嫌疑人今年26岁,户籍地位于文利镇升和村,身高约165cm,体形中等,短发,逃跑时上穿黑色带帽外套,下穿深蓝色牛仔裤,脚穿拖鞋,驾驶一辆无牌男装红色125摩托车,车前有两块档板,在右边的档板内装有一把勾刀,车尾绑有一个黑色的包。



另有网传的抓捕视频显示,抓捕人员疑似已经发现犯罪嫌疑人使用的摩托车停在路边,正在进行勘察。同时,在抓捕的不止有民警,还有一些村民手持农具在帮助寻找。



2月13日,潇湘晨报记者联系上升和村一村民,该村民告诉记者,他确实有看到对李某某的通告。“他人平时挺差的,这次听说是杀了一个人,警方也只是说犯罪嫌疑人。”该村民介绍,他和李某某只是认识而已,平时李某某在村里口碑很差,但这几年好一些,有在干活也娶了老婆,感觉不错了一些。平时,李某某主要是在村里干农活为生,也没有到外面去打工。



随后,记者联系上通告中的一位联系民警,该民警告诉记者,针对李某某的抓捕还在进行中,市民如果有发现可以提供,具体案情不方便透露。

通告表示,对提供重要线索并协助抓获犯罪嫌疑人的举报人,将给予1万元奖励并严格保密。对隐瞒不报、窝藏包庇犯罪嫌疑人的,将依法追究刑事责任。

潇湘晨报记者郑旭

男子持刀潜逃, 重大案件, 重大案件, 广西发生

看点用户   

还打码?

您需要登录后才可以回帖 登录 | 立即注册

返回顶部