导读:中广通科技(酒泉)有限公司
每经记者:潘婷 张怀水 每经实习记者:周逸斐 每经编辑:蒲付强,陈星
成立仅9天的中广通科技(酒泉)有限公司(以下简称中广通酒泉)公布350亿规模氢能招标项目,6月26日、27日引发资本市场爆炒氢能概念股。
然而,《每日经济新闻》调查发现,如此巨大项目的招标方竟然是假国企,6月29日中午独家刊发《甘肃350亿氢能项目招标方竟是假国企!权威人士:国家电投旗下没这公司》。
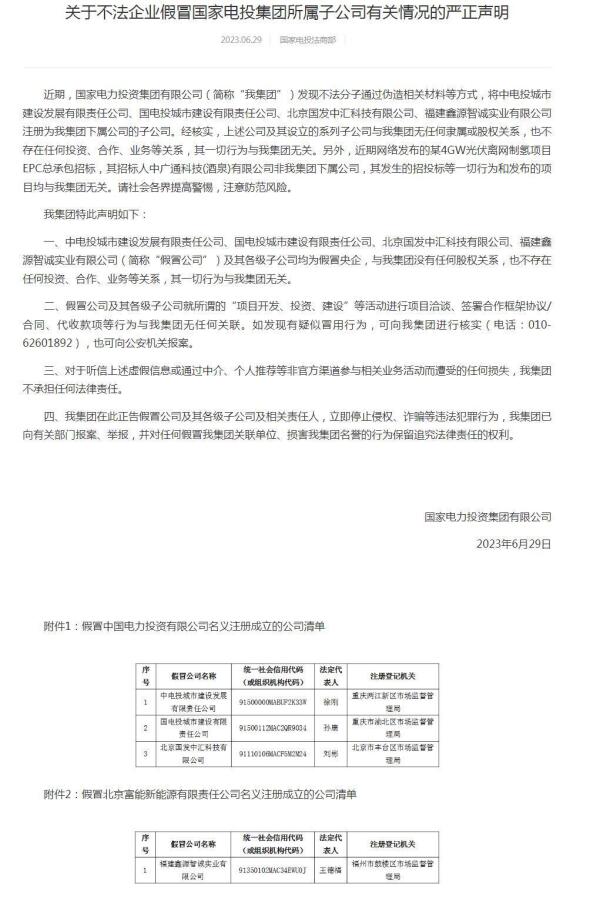
报道刊发3个小时后,国家电投发布声明:“近期网络发布的某4GW光伏离网制氢项目EPC总承包招标,其招标人中广通科技(酒泉)有限公司非我集团下属公司,其发生的招投标等一切行为和发布的项目均与我集团无关。”官方公告证实了每经的报道。
图片来源:国家电投官网
6月30日,甘肃酒泉肃州区政府发布声明:终止该项目,将认真调查发改等部门在项目备案等环节是否存在违规问题,进一步规范项目审查程序。
图片来源:醉美肃州客户端
这短短几天时间,这场招标搅动资本市场、引得央企发声撇清关系、地方政府公开终止项目,招标方究竟是何方神圣?
随着调查的深入,《每日经济新闻》记者发现,招标方和项目本身疑点重重,更多的问题浮出水面。
名片上公司地址实为政务服务中心,工作人员提醒要“谨慎”
中广通新能源(集团)有限公司(又名中广通新能源集团有限公司)是中广通科技(酒泉)有限公司的100%控股母公司。这到底是什么样的企业,每经记者奔赴实地一探究竟。
前湾一路1号A栋201室是虚拟地址,实际该地为前海e站通政务服务中心
6月29日,记者来到深圳市前海深港合作区前湾一路1号A栋201室(实际为虚拟地址,只有前海深港合作区前湾一路19号为前海e站通政务服务中心),这里是中广通新能源(集团)有限公司发票地址,也是记者以咨询人身份(下同)沟通时,中广通新能源(集团)有限公司董事长井维发来的个人名片上的地址。
实地探访中,记者注意到一个细节,中广通新能源(集团)有限公司发票地址用括号标注:入驻深圳市前海商务秘书有限公司。记者和政务服务中心工作人员了解情况时得知,有很多公司在201室挂靠。
每经记者通过“前海商秘”微信公众号在线客服咨询“前湾一路1号A栋201室是前海商务秘书吗”,客服回复称“这个是托管地址,托管地址是属于虚拟地址的”,并肯定了记者“实际没有这个地址?只有前海深港合作区前湾一路19号”的疑问。
记者来到201室,墙上标有“前海商务秘书201”的字样。随后,记者询问该处工作人员:“中广通新能源(集团)有限公司的地址在这里吗?这上面(名片)写的是这里。”
工作人员看了井维的名片后提醒道:“可以去楼下108查一下,它居然印这个地址,您谨慎一点。”
201室门口标有“前海商务秘书201”字样
记者按照指引来到108室,取号后以“业务往来”为由对中广通新能源(集团)有限公司进行了咨询。
该处工作人员按照上述名片对“中广通新能源(集团)有限公司”“井维”等关键词进行了查询,没有查询到该公司的信息,随后又查询该公司是否改过名称,也没有查到信息。
记者在咨询中了解到,之前有政策可以挂靠,地址挂靠是免费的,会有一些税收优惠,这里是所有挂靠企业的挂靠地址,企业还会有一个实际地址。
记者通过企查查搜索到中广通新能源(集团)有限公司统一社会信用代码,并再次取号查询代码。工作人员查到了企业信息,截至2021年11月11日,该代码所对应企业名称为“中广通能源控股(广东)有限公司”。
工作人员告诉记者:“这家企业托管到2021年11月11日,此后就失联了,没有续约托管。我现在给你查到的企业实际地址截至2021年的11月11日,大概率搬走了,但是可以去看一下,这家企业现在是无效托管。”
中广通能源控股(广东)有限公司目前为无效托管
工作人员向记者确认,截至2021年11月11日,留在这里的信息显示,该企业董事长并不是井维。
员工在办公室做饭,董事长名片仍印着被点名的假冒国企
在发票地址扑空后,记者用企查查检索到了中广通新能源(集团)有限公司的地址——深圳市罗湖区南湖街道嘉北社区嘉宾路2018号深华商业大厦2609。
中广通新能源(集团)有限公司地址
随后记者来到这里,出26楼电梯就看到写有各公司名称的楼层指引,“中广通建设集团有限公司”被写在第一个。来到2609室门外,透明的玻璃门后所挂企业名称为“中广通建设(广东)集团有限公司”,旁边写着“中广通集团”,与记者查询到的上述企业名称近似但不一样。
“中广通集团”前台
随后,一名自称负责“氢能源汽车采购”的工作人员接待了以咨询人身份(下同)前往的记者,并表示董事长井维去云南出差了。
在此人介绍中,他们一直在云南、新疆等地做光伏和农业,包括:振兴乡村、农光互补、光伏制氢等。“今天还在谈采购氢能源车。”
据其介绍,公司在这里只有十几个人,只是一个“窗口”,主要人力都在云南、新疆等地,分布在全国各地有5000余人。
每经记者在沟通中了解到,该公司自称还和一些上市公司、私募基金、租赁公司有合作。“我们后面有上市公司做支撑,私募基金提供资金,我们的氢能源车采购了以后要通过租赁公司出租,目前也在孵化上市公司。”据其介绍,与上市公司合作容易快速成长,上市公司会为它们作指导和投资金。
在整个咨询过程中,这家公司透露出一些并不寻常的地方,五点半左右有人在公司做饭,记者向工作人员询问“你们这是在做饭吗?”,得到了肯定的回复。办公区弥漫着饭菜味,也有人时不时过来关注正在向工作人员咨询的记者。
在随后的沟通中,记者注意到一份“集中式光伏发电制氢储能投资”合作协议,甲方为“中广通科技(云南)有限公司”,以及一份柬埔寨锰矿项目资料。
大厅桌子上摆放的资料
对于记者提到井维名片上写的公司名称和此地公司名称不一样的疑惑,该工作人员表示:“一个是建设,一个是能源,不是一个组。”
记者注意到,前台处放有井维的名片,工作人员表示:“这是以前的名片,是老的,新的没做,这个还印错电话号码,他(井维)自己还不知道。”
值得一提的是,这张名片上印着“中广通建设(广东)集团有限公司”“中广通供应链控股(广东)集团有限公司”,董事长为井维,后面这家公司正是此前国资委“中央企业公告的假冒国企名单汇总(第二批)”中的企业之一。
名片中第二家公司为国资委公布的假冒国企
专家测算:这1个项目就完成2025年全国目标
根据招标公告,甘肃氢能项目计划占地10万亩,要建设4GW离网光伏,同时购置制氢设备8638台/套。
《每日经济新闻》记者采访多位专家和业内人士发现,招标数据十分夸张,从当前市场消纳能力和运输等诸多条件看,能否盈利要打上多个问号。
氢能行业某企业负责人郭经理(化名)向《每日经济新闻》记者表示,8000多台的制氢设备采购量是非常庞大的订单,现在整个市场的订单可能都没有那么多。“这么多制氢设备,生产出的氢气怎么去消纳它,这些氢不可能拿到化工厂去烧,如果制成氢燃料电池或者绿氢,供给端和需求端相差太远。”
8000台制氢设备是什么概念?国内能源领域某上市公司负责人王经理(化名)向每经记者透露:“公司需要4-5年才能完成这样的订单目标。”
根据公开消息,我国2023年一季度的制氢项目招标和开工情况显示,14个项目将有835MW制氢系统出货量。据公开数据,电解槽出货情况是2021年350MW和2022年776MW。而电解槽今年开售一个季度达到835MW。
记者查询到,当前主流的1000Nm3/h碱性电解槽,对应功率为5MW/台计算,2022年电解槽的出货量约为155台。而今年一季度的出货量为167台。每台碱性电解槽的市场价格约为900万元。
按照当前市场价计算,8000台制氢设备,仅设备主体电解槽的采购金额就超过700亿元。比招标公告上的投资规模扩大了一倍多。
另一位氢能专家向每经记者算了一笔账,“如果4GW光伏发电全部用来制取氢气,需要800台电解槽运作,并不是8000台。每台电解槽每小时生产氢气1000标方,800台则需要800000标方。每天最大按8小时工作就是640万标方,一年按300天工作时间计算,这一项目便可以生产192000万标方,以每标方氢气0.0899千克进行折算,则年产绿氢约17.26万吨。
按照2022年3月份发布的《氢能产业发展中长期规划(2021-2035年)》制定的发展目标,到2025年,我国可再生能源制氢量10万-20万吨/年。
这意味着,如果甘肃4GW光伏离网制氢项目投产,一个项目就可完成到2025年我国全部可再生能源制氢量目标。
“我感觉这些数据都在侮辱大家的智商。”王经理向记者举例,中石化的新疆库车项目,一年绿氢的产量是2万吨,总投资约30亿,已经是国内甚至全球最大的在建项目。“甘肃的这个项目相当于10个中石化的项目规模。”
项目可疑:占地面积近3倍于建设地整体占地面积
甘肃氢能项目在多位行业人士看来疑点重重,主要困惑在于技术难题。
能源领域某上市公司管理层人士徐先生对《每日经济新闻》记者直言内心疑惑,“如果是并入电网制氢,这一项目的技术可行性还走得通,但该项目是离网制氢,技术可行性要打个问号。”
德邦证券研报显示,根据电能来源的不同,可将可再生能源制氢技术分为并网型制氢、离网型制氢两种。并网制氢是将风光机组产生的电能并入电网,再从电网取电的制氢方式, 主要应用于大规模弃光弃风消纳和储能;离网制氢是指将风光机组产生的电能直接提供给电解水制氢设备制氢,主要应用于分布式制氢。
“现在我国离网制氢的技术尚不能支撑这么大规模的项目。”徐先生告诉每经记者,技术难点在于,风光发电具备不稳定性、波动性,但“电解槽这个主设备受不了这种折腾。”因此,“如何让电解槽设备适应电源的波动性,是一个技术难题”。
每经记者问及能否通过配储来稳定电源,徐先生表示,储能的确是能解决,但配储成本高,比电站成本不知道高了多少倍,所以(完全靠配储)在经济性上不可行,只能起到辅助用电的作用。“我国市场目前在找更加合理的模式,第一,研究电解槽如何能够适应快速波动的电源。第二,尽可能少配储能。”
关于计划占地面积10万亩,也存在疑点。
公告显示,项目的建设地点位于酒泉市肃州区银达镇南坝村。国家发改委能源研究所原所长周大地对《每日经济新闻》记者分析:“县市一级估计是没有权限批这么大面积的土地的。工业用地不能随便批,省里有统一的指标,需要走程序。”
而每经记者在肃州区人民政府官网查询到,南坝村整体占地面积为22平方公里,相当于近3个南坝村所有占地面积。
另外,除了前述专家所言,“如果4GW光伏发电全部用来制取氢气,需要800台电解槽运作,并不是8000台”外,从另一个角度看,4GW离网光伏项目能否带动8638台电解槽运转?
一位氢能领域企业人士告诉每经记者:“4GW指的是光伏电站容量,也就是发电场发电总功率是4GW ”。仍以当下主流的1000Nm3/h碱性电解槽,对应功率为5MW/台计算,8638台电解槽所需要的总功率就达8638×5MW=43.19GW,这一数字远高于4GW总功率。
以公告中制氢设备8638台/套计算,4GW够用吗?答案是否定的。
昨日(29日),《每日经济新闻》刊发《甘肃350亿氢能项目招标方竟是假国企!权威人士:国家电投旗下没这公司》后,多家央级媒体都聚焦这一事件,做出跟踪报道,国家电投集团也公开发声、当地政府终止项目,这一事件后续进展如何,敬请关注《每日经济新闻》跟踪报道。
本文图片除标注外均由每经记者 潘婷 摄
每日经济新闻

